首页
党建工作
公示公告
案例展示
关于我们
联系我们
招贤纳士
党风廉洁
采购招标
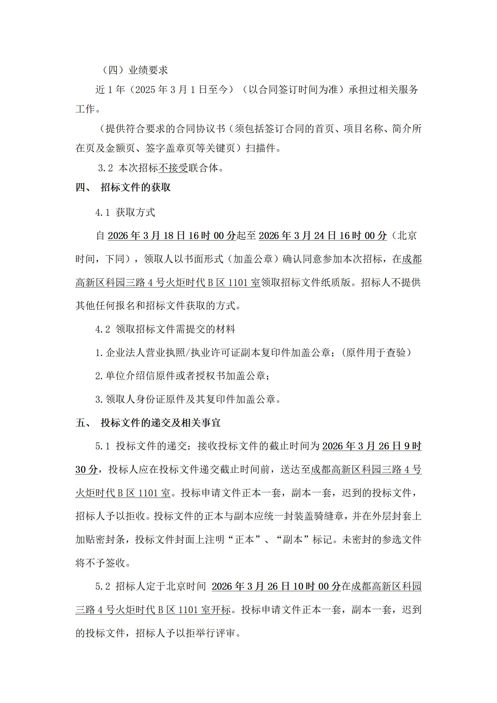
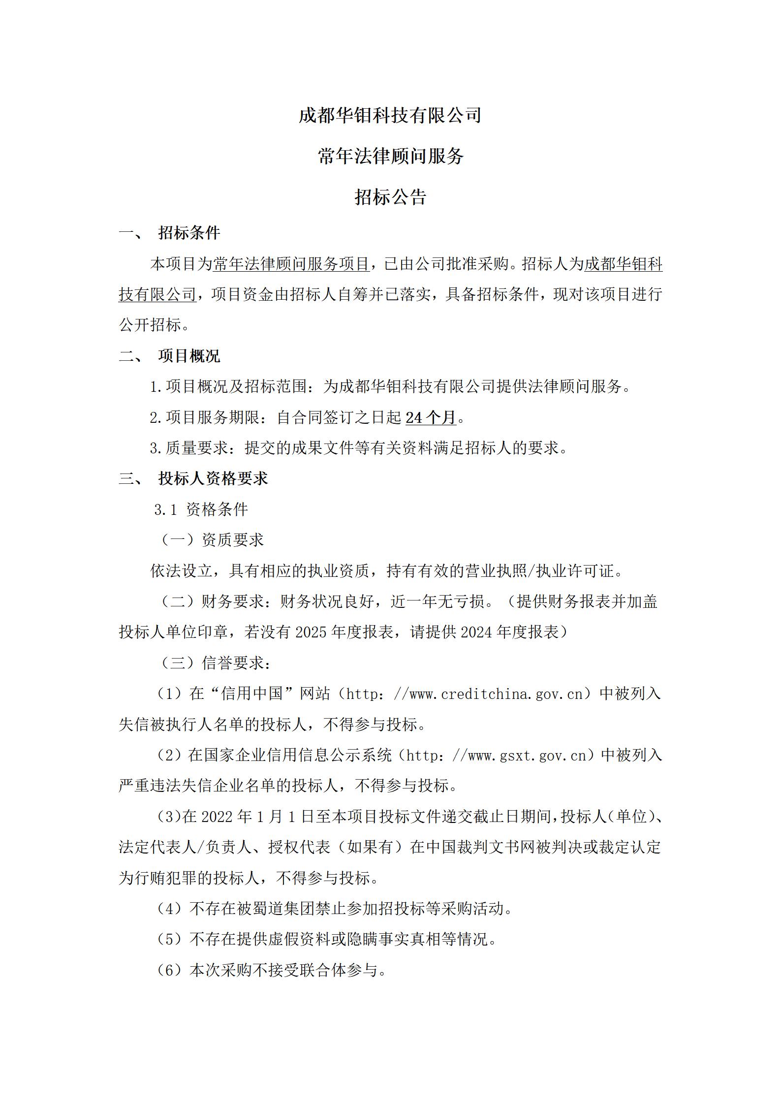
常年法律顾问服务招标公告
发布时间:2026-3-18
常年法律顾问服务
招标公告